•產品描述:U3406 400V同步降壓控制器通過高輸入電壓源或高壓瞬變輸入軌進行調節,最大限度地減少了對外部浪涌抑制組件的需求。高側開關最小導通時間為60 ns,具有較大的降壓比,可實現從100V標稱輸入到低壓軌的直接降壓轉換,從而降低系統復雜性和解決方案成本。U3406在輸入電壓低至8.5V的情況下繼續工作,如果需要,可以接近100%的占空比,使其成為高性能100V電池汽車應用,ADAS(環視ECU)和HEV/EV系統的絕佳選擇。強制pwm (FPWM)操作消除了開關頻率變化,以最大限度地減少EMI,而用戶可選擇的二極管仿真降低了輕負載條件下的電流消耗。測量低側MOSFET的壓降或使用可選的電流檢測電阻提供逐周期過流保護。可調開關頻率高達0.5MHz,可以同步到外部時鐘源,以消除噪聲敏感應用中的拍頻。
•主要特點:
•設備溫度等級1:-40℃~ +125℃環境溫度范圍
•多功能同步降壓DC/DC控制器
寬輸入電壓范圍9.5V至400V
輸出電壓1.25V至280V可調
帶線路前饋的電壓模式控制
•三級變頻
•60ns最小接通時間高VIN/VOUT比率
•180ns最小關閉時間低輟學
1.1V基準,反饋精度為±1%
•8.5V柵極驅動器用于標準VTH mosfet
220ns自適應死區控制
2A源和2.5A接收能力
•固有的保護功能穩健的設計
打嗝模式過流保護
輸入帶滯后的UVLO
VCC和柵極驅動UVLO保護
具有滯后的熱停機保護
•16針SOP包帶可濕側翼
•使用U3406 WithUNI-SEMI電源設計器®創建定制設計
•典型應用:高功率汽車DC/DC調節器汽車電機驅動器,ADASl HEV/EV電源符合LV-148
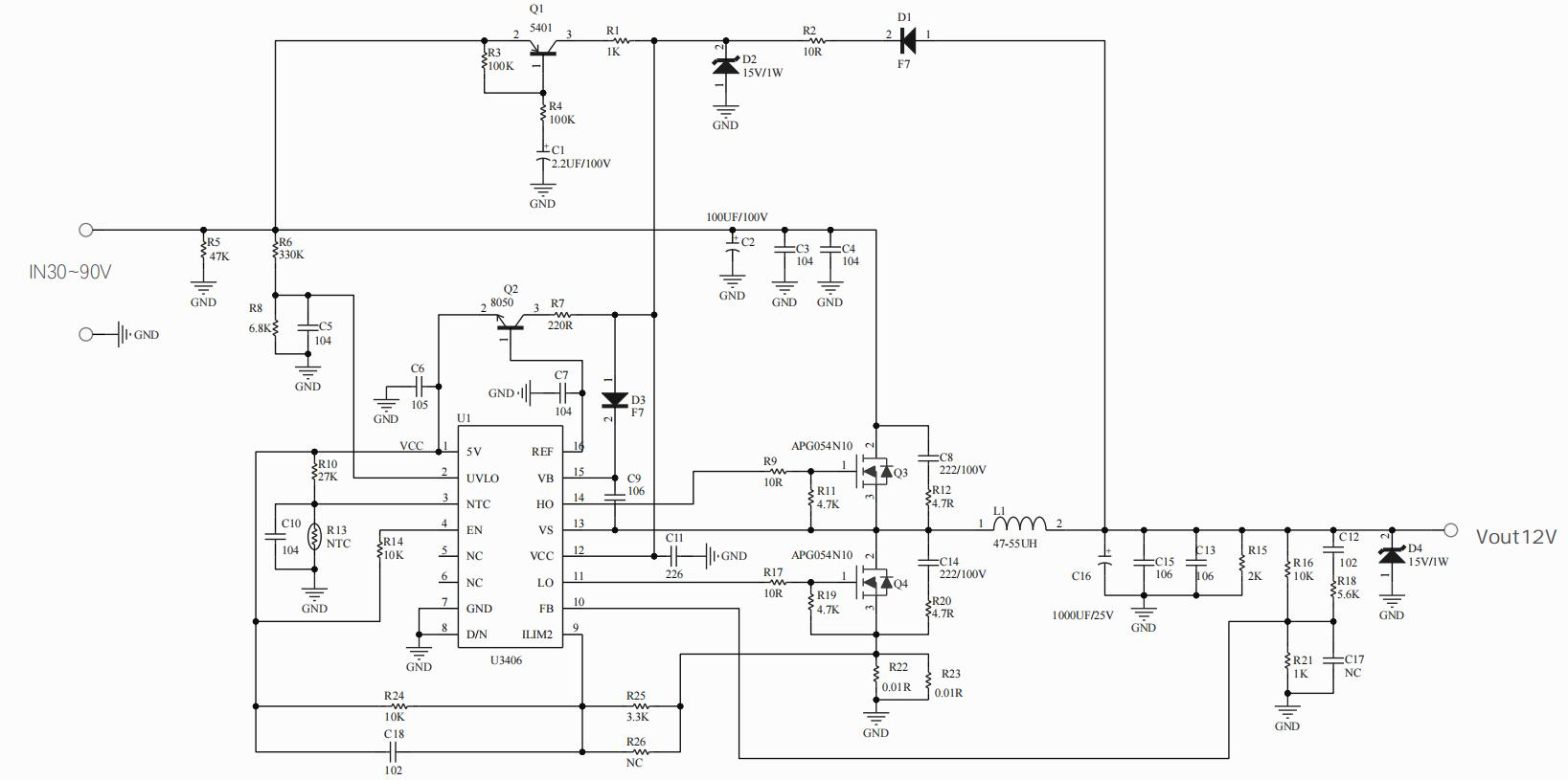
•典型應用電路

Copyright ? 2015-2023 紹興宇力半導體有限公司
浙公網安備33060202001577
浙ICP備2020037221號-1
技術支持:藍韻網絡