•產品描述:U4358結合了專用電流模式PWM模式控制器與2A/650V MOSFEET。U 4358具有效率高、待機功耗低、電磁兼容低、成本低等特點。應用于12w輸出功率范圍內的離線反激變換器。U4358提供全面的保護功能,包括逐周期電流限制(OCP),過溫保護(OTP),過壓鉗位(OVP)和VCC上的欠壓鎖定(UVLO)。
•主要特點:數字頻率變換技術,提高EMI性能。固定65kHz PWM開關頻率。電流感測前沿消隱。內部同步坡度補償。低待機功耗(<75mW@AC230V);上電時軟啟動,降低MOSFET Vds應力;全面保護功能:VCC欠壓鎖滯(UVLO)。VCC的過電壓保護(OVP)。逐周期電流限制。過載保護(OLP)。過熱保護(OTP)。電流限制補償,在通用交流線路輸入中獲得相同的輸出電流。低啟動電流(<10uA@VCC=12V);封裝:DIP-7
•典型應用:充電器和適配器;電機驅動電源;推薦最大輸出功率
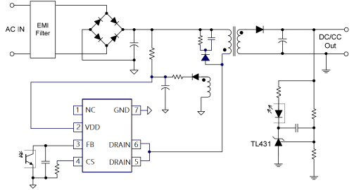
•典型應用電路:

Copyright ? 2015-2023 紹興宇力半導體有限公司
浙公網安備33060202001577
浙ICP備2020037221號-1
技術支持:藍韻網絡